Step-by-Step Guide: Designing a 3D Printable Vase in SelfCAD
The vase is one of the oldest and most common human-made objects. For centuries, people have designed vases for decoration, for holding flowers, or as symbols of culture. In 3D modeling, the vase project is a classic exercise that teaches precision, curves, symmetry, and volume — all essential parts of digital design. SelfCAD is perfect for this type of project because it’s an all-in-one program. It combines 3D modeling, sculpting, and slicing in one place. You don’t have to jump between different software to design and prepare your model for printing. The interface is simple enough for beginners but powerful enough for complex models.
Steps of Making the Creative Vase in SelfCAD
Start by launching SelfCAD and open the workspace:

Select the Cylinder from the 3D Shapes and set the parameters as follows:

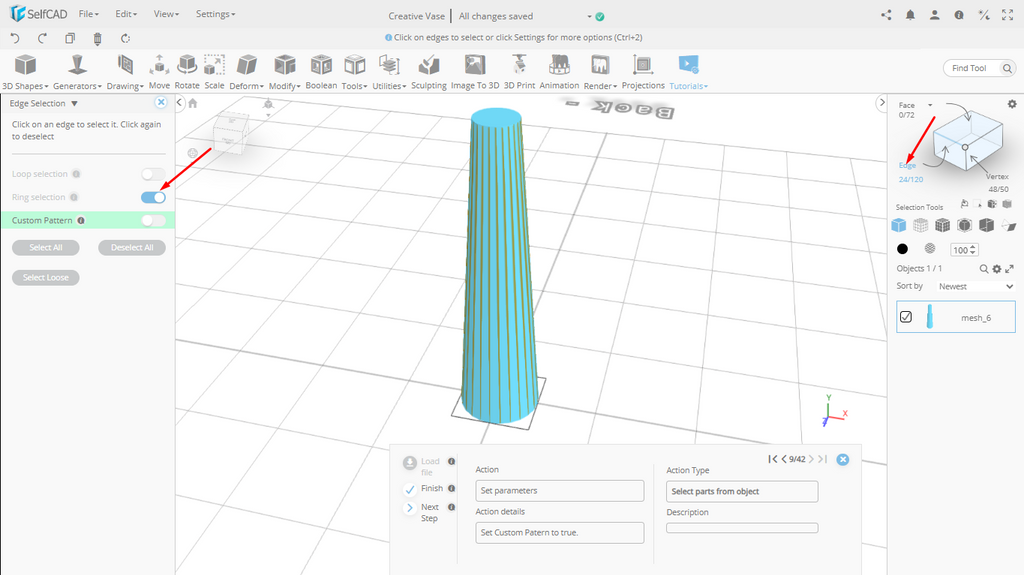
Activate the Edge Selection and click on the Gear Icon to open more settings. Set Ring Selection to true:

Set also the Custom Pattern to true:

Select the Scale tool from the toolbar and set both X and Z to 35:

Select the Resolution Tool from the Modify category. Set the Detail Level to 5:

Select Inflate tool from the Deform category. Set both X, Y and Z to 25:

Activate the Polygon Selection and select the top polygon. Select Extrusion from the Modify category and set the Extrusion Amount to 60:

Now delete the top polygon that was selected. Select the Add Thickness tool from the Modify category. Set the Thickness to 2:

On the Deform category, select the Twist tool and twist by setting Y to -135:

Activate Face Selection and click on the gear icon to open more settings. Set the Loop Selection to true:

On the Deform category, select Skew tool. Set the Plane to Back/Front:

Click “X” to close the panel:

You can give it a color and material:

The vase is now ready.
Conclusion
In a classroom, this project can be used in art, math, technology, or design classes. In art, students learn about shape, pattern, and aesthetics. In math, they explore geometry, symmetry, and measurements. In technology, they understand software tools and 3D printing processes. Understanding 3D modeling and printing prepares students for future careers in design, engineering, architecture, and digital manufacturing. The same techniques used to design a vase are also used to create real-world objects like bottles, containers, and mechanical parts.
Enjoy powerful modeling, rendering, and 3D printing tools without the steep learning curve.
Need to learn 3D modeling? Get started with interactive tutorials.
